Back to Decks

Golgari Airship Deck Guide

Last updated:
8,457 words

Complete, Up-to-Date Deck Guide for Golgari Airship

Decklist
View on Moxfield

Golgari AirshipGolgari Airship

Introduction

This is a living guide for Golgari Airship, updated weekly based on metagame shifts and testing. For detailed history of changes, check out the Golgari Airship decklogs. Join the Discord for discussion and feedback.

Overview

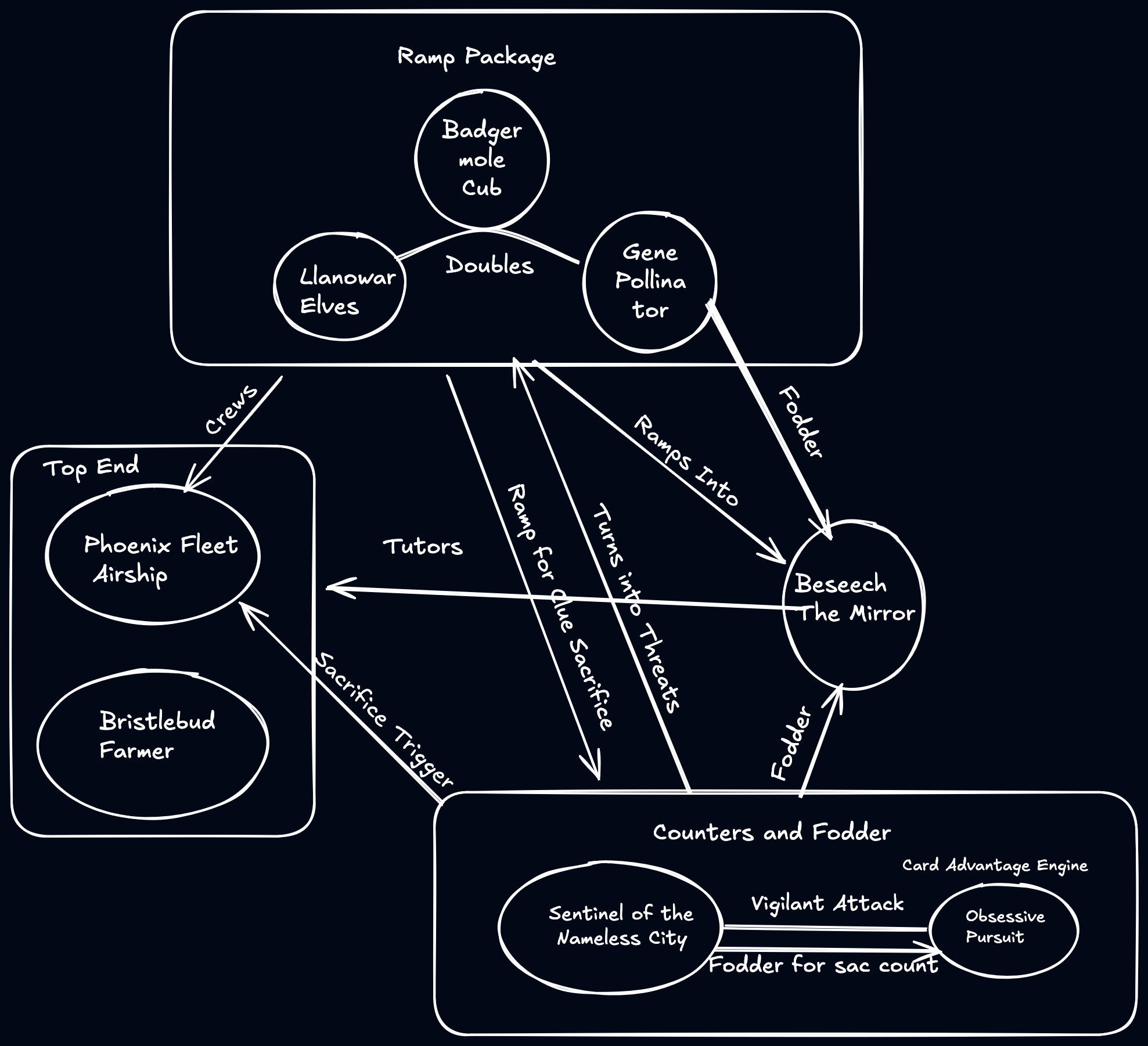
Deck DiagramDeck Diagram

This is a grindy midrange deck built around two ATLA cards: Obsessive Pursuit and Phoenix Fleet Airship. The primary game plan is to cast Beseech the Mirror with bargain, tutoring up an Airship while immediately satisfying its sacrifice condition. From there, Airship becomes a scaling, inevitable threat that most decks struggle to answer once it starts replicating.

While Airship represents the deck’s most powerful top end, many games are actually won by leaning on Obsessive Pursuit as the core engine. Pursuit provides steady card advantage and turns even small creatures into real threats, producing constant pressure. The ramp package ties this together by enabling explosive starts, crewing airships, and making efficient use of clue tokens and attack triggers.

Beseech the Mirror also gives the deck a strong toolbox angle. Because the list is built to consistently bargain Beseech, it can reliably access powerful silver bullets or removal spells.

Overall, the deck is highly synergistic without being fragile. Each card functions well on its own, but together they create a resilient midrange strategy that excels at grinding, scaling into the late game, and pivoting its win condition based on the matchup and texture of the game.

Why Should You Play This Deck?

I personally enjoy playing competitive decks built around mechanically unique cards, which is a big part of why this archetype really draws me in.

The deck is also very engaging to play. There are a lot of small decisions that add up over the course of a game, from sequencing sacrifices, to choosing when and what to Beseech for, to navigating combat with Airships. If you like grindy midrange decks that reward tight play and give you room to outmaneuver your opponent, this deck does that extremely well.

This deck is a strong fit for the current metagame, because of how powerful it is against Ouroboroid strategies. Having access to a toolbox via Beseech the Mirror is a real upside, giving a creature deck access to 7 boardwipes.

Card Breakdown

Brave the Wilds

Brave the Wilds is a basic land tutor with a bargain ability that’s very synergistic with the deck.

At its floor, it simply finds a basic land, which is important because this deck really wants to hit land drops every turn. Fetching basics also helps enable the verges, which matters a lot for casting Beseech on curve.

The bargain mode is where the card really shines, turning a land you control into a 3/3 with a ton of upside:

  • Bargain provides a free sacrifice trigger

  • The animated land can attack or crew Airships

  • When paired with Badgermole Cub, it can generate extra mana, often making the spell free.

Using the bargain option in the early game should mostly be limited to buffing an already earthbent land, since there is no risk of losing the land.

This deck places a high priority on having creatures in play, making a consistency piece that can also become a creature an ideal fit.

Ramp

The ramp package in this deck serves 2 purposes. The first is to ramp into beseech as well as have extra mana to sacrifice artifact tokens. The second is to have bodies to crew the Airships. Airship having a crew cost of 1 makes these creatures really important for utilizing them in combat. They're also bodies to put counters on with pursuit which can turn these creatures into real threats.

Llanowar Elves

The quintessential mana dork, Llanowar elves help accelerate the early game and can lead to really powerful starts. Although there aren't a lot of 3 drops in the deck, Elves enable Turn 2 Sentinel, which is a fairly powerful start.

Gene Pollinator

Gene Pollinator may seem like a worse Llanowar Elves, but in this deck it's often better since it can tap for black, making it easier to use the extra mana to cast beseech. This deck is also full of token permanents, which makes it a reliable mana source.

Badgermole Cub

Badgermole Cub is an absurdly strong card. With mana dorks it produces huge bursts of mana, and it is one of the biggest reasons to run mana dorks in the first place. It effectively doubles your mana, which can let the deck have extremely accelerated starts.

It also provides 2 bodies to crew, which makes it a really good creature to topdeck when you have multiple Airships.

Counters and Fodder

Obsessive Pursuit

Obsessive Pursuit is perhaps the most important card in the deck, since it's an enabler and payoff. Pursuit generates a clue when it enters and on your upkeep, which can be a great source of card advantage or fodder for Beseech.

The attack trigger can be the main gameplan in a lot of situations, especially against aggressive decks. In the lategame, multiple pursuits can turn any creature into a giant lifelinking threat, capable of oneshotting the opponent.

The card advantage also makes it a really powerful tool against control or grindy decks, as it gives you the card advantage necessary to push through interaction.

Sentinel of the Nameless City

The enter and attack triggers that create map tokens are very synergistic with the deck, since they are easy to sacrifice. Sentinel having vigilance also makes it strong on both offense and defense, so it's an ideal creature for pursuit, which requires creatures to attack.

"Vigilance plus chonky butt means I can attack without problem" - Lin Sivvi

Removal

Removal is critical for slowing down aggressive strategies in the format. It is often difficult to outpace opposing Badgermole Cub into Ouroboroid, and many early creatures function as must-kill threats to prevent the opponent from gaining a large advantage.

Although removal needs to line up well against the format’s threats, there’s an additional layer to consider in this deck. Many of the removal spells can also be synergistic with the overall game plan, so they’re not just answers but pieces that actively contribute to what the deck is trying to do.

Tragic Trajectory

Tragic Trajectory is a premium removal spell that can hit creatures of almost any size. This deck's primary game plan involves making and sacrificing tokens which triggers void easily.

The Witch's Vanity

A removal spell that’s extremely synergistic with the deck. Chapter one answers a creature with mana value two or less, which usually has a target. Chapter two creates a Food token as sacrifice fodder, and chapter three creates a Wicked Role token which buffs a creature and can also be sacrificed. The saga sacrificing itself at the end counts as a sacrifice trigger.

Vanity curves really well into airship since it sacrifices itself on turn 4.

Bitter Triumph

Bitter triumph is a flexible removal spell with a downside. Black currently lacks a reliable removal spell, both Shoot the Sheriff Heartless Act can be limited in their targets in the current format. The added ability to kill planeswalkers is also nice, cards like Kaito, Bane Nightmares can be a problem.

Ruinous Waterbending

This is a sweeper that kills small creatures. Cub decks are often unprepared game 1 for this card and it can be backbreaking.

This card is primarily meant as a tutorable maindeck bullet against Simic Ouroboroid. It's also nice into red aggro decks and other go-wide strategies.

Urgent Necropsy

Urgent Necropsy is a powerful card in matchups where opponents present multiple permanents of different types. It functions as a strong maindeck answer to Monument to Endurance alongside Artist's Talent. Destroying both at once is extremely impactful, since a lot of Izzet’s power is predicated on these cards being difficult to interact with. Necropsy is also incidentally strong in other matchups, such as Gruul Delirium, Selesnya Cage, Golgari Roots, and against Seam Rip.

The deck doesn’t naturally fill the graveyard very quickly, so casting Necropsy “fairly” often relies on spells and creatures that have already traded off. The reason the card is still playable is that most of its important targets are relatively cheap, and Beseech the Mirror helps bridge that gap by enabling you to collect additional evidence.

One important interaction to note is that Beseeching directly into Necropsy does not allow you to use Beseech itself to pay for evidence, since Beseech is still on the stack while costs are being paid. The key is to loop Beseeches first, putting them into the graveyard before casting Necropsy. This line lets you immediately collect up to 12 evidence from three Beseeches, which is more than enough.

Top End

Phoenix Fleet Airship

Why only two copies of the namesake card?

Airship is at its best when cast off Beseech The Mirror, since that immediately satisfies the sacrifice condition and starts replication right away. Casting Airship on turn four with no way to trigger it is much less impactful.

Redundant copies also provide minimal benefit. Because airships double, additional Airships do not meaningfully accelerate reaching the eight-Airship threshold. Eight is a power of two, so the growth pattern (1 → 2 → 4 → 8) means the deck gains very little from drawing extras. The priority is reliably triggering replication, not playing multiple copies.

Airships are powerful on both offense and defense. Defensively, you will almost always be able to block, since Airships can crew each other in response to removal. Once they start multiplying, it becomes extremely difficult for the opponent to push through the final points of damage.

Beseech the Mirror

Beseech the Mirror is the centerpiece of the deck, and also makes the Airship plan possible. When bargained, it allows you to cast any spell from your library with mana value less than 4 without paying it's mana cost.

Beseech turns the deck into a toolbox, where you can use it to find answers for current threats. It's important to assess the current situation and although airship is the proactive line, sometimes a sweeper or a silver bullet is much more effective.

Beseech loops are a very important mechanic for this deck. Beseeching for Beseech allows you to sacrifice multiple permanents or put multiple beseeches in the graveyard. This is useful to increase pursuit counters or for collecting evidence with necropsy.

Elegy Acolyte

Elegy Acolyte is a tutorable creature that provides both card advantage and board presence. When you trigger void, it creates a 2/2 Robot token, and can be a recurring source of card and board advantage.

The built-in lifelink really helps stabilize in games where it's an issue. When used alongside pursuit counters, it can quickly swing the game.

It's a solid Beseech target when you want to stabilize or need lifegain.

Sideboard Cards

The sideboard is where this deck gets to fully leverage Beseech the Mirror by tutoring up powerful silver bullets. Because these cards are most often accessed through Beseech, it is generally better to prioritize high-impact, narrow hate pieces over flexible but lower-ceiling options like Heritage Reclamation.

Duress

Duress is very important in control matchups. It lets you snipe the opponent's answers and counterspells before they matter. Removing their key interaction makes your gameplan much harder to stop. Information is also extremely valuable as this deck has a lot of options to play around various cards.

Cruelclaw's Heist

Another hand disruption spell. This is mostly just cast without gifting, to get rid of a key card from the opponent's hand.

Intimidation Tactics

Intimidation Tactics is similar to Duress, but it takes creatures, which makes it very important against creature combo decks. It can also snipe the top end of aggro decks such as Ouroboroid.

Ghost Vacuum

Ghost Vacuum is a graveyard hate card that can exile one card every turn. When deployed early, it can keep graveyards in check, especially against decks which benefit from having specific cards in the graveyard. Also has additional utility in getting rid of enduring creatures and earthbent lands permanently.

Dauntless Scrapbot

Dauntless Scrapbot is a piece of graveyard hate that's played to maximize the value of beseeching for the effect. It gives a body and a token that are really useful in addition to the effect.

Scrapbot's body and token are also synergistic with the rest of the deck, which makes it a valuable inclusion.

Day of Black Sun

There is no better board wipe in black for this deck. I would really love a 4 mana value sweeper to tutor off of beseech, but the only option is Terror Tide which this deck can't support. Day of Black Sun atleast destroys tokens when cast this way.

Aside from that it's really effective against the green aggro decks, most of their threats have low cmc and it kills Tyvar, The Pummeler.

Wear Down

Wear down is a powerful silver bullet for enchantments and artifacts, it's especially strong in the current meta because it completely disrupts the izzet monument deck, making it hard for the opponents to assemble a clock. The gift a card is often worth it, as it gives a mana advantage.

It's also a much stronger card to beseech for, since it provides more value in key situations than a card like heritage reclamation.

Torpor Orb

Torpor Orb is an artifact that prevents creatures' enter-the-battlefield abilities from triggering. This shuts down ETB-based strategies completely.

Note that this is a nonbo with several cards in your own deck (Sentinel, Bristlebud Farmer, Gene Pollinator) so only bring it in when shutting down the opponent's ETBs is more important than your own.

Day of Judgment

Black currently lacks a strong four-mana sweeper in Standard, so the deck splashes white for Day of Judgment. Having access to this effect through Beseech the Mirror provides a reliable way to reset the board. In creature matchups especially, value engines like Obsessive Pursuit and the Airship plan gain a huge advantage when the board is wiped on favorable terms.

You do not want to draw or see it in your opening hand, as it’s extremely difficult to cast. However, it is technically castable with help from cards like Gene Pollinator, Starting Towns, and Multiversal Passage.

The End

This is an extraction effect that works really well against the various creature combo decks in the format, while also just being a removal spell. Being able to beseech for it makes it a valuable tool for completely shutting down decks that need specific creatures to win.

Mana Base

Land Count: 24 + 2 Brave The Wilds

Black Pips: 23/24 lands

The manabase considerations in this deck center around Beseech the Mirror, because of its 3 black pips. This means that almost every land in the deck has to tap for black to cast beseech on curve. Golgari does not have access to a shockland yet, so the manabase needs to be sequenced correctly.

This deck also wants to avoid playing too many taplands, since they mess with the curve, especially if you draw multiples. The mana base doesn't really have space for utility even though they would be really nice, since beseech has such an intensive cost.

The land count in this deck is higher than in most Cub-based mana dork decks, and that's very intentional. Hitting land drops is extremely important, since the deck really wants to get to four mana to cast Beseech the Mirror, and having more mana directly translates to being able to sacrifice more tokens in a turn.

While mana dorks and Cub acceleration are powerful, they're also fragile. Because they're easy to remove, relying on them too heavily can leave you stranded short of four mana. The higher land count helps insulate the deck against removal and ensures it can consistently execute its core game plan.

Starting Town

Another multicolor land to increase the deck’s total number of duals. It has some tension with Blooming Marsh, since both want to be played early, which can make hitting an untapped fourth land more difficult. That’s why the deck only plays two copies.

It also has the upside of tapping for white, which is relevant for casting Day of Judgment.

Wastewood Verge

Works well with the natural curve of the deck. Pays green for early ramp creatures and can tap for black later.

Restless Cottage

Restless Cottage is a manland with a really valuable attack trigger. It's very synergistic with this deck since it generates sacrifice fodder and provides graveyard hate by exiling cards.

Manlands are particularly good with Badgermole Cub since they can be animated for free using Cub's earthbend ability. This also makes it resilient to removal, which allows you to attack with it without fear.

Fabled Passage

Fabled Passage is a fetch land that searches for a basic land. It enters tapped early which isn't ideal for curving out, but it has several important upsides.

Counts as a sacrifice trigger for Airship, enabling you to play Airship and immediately trigger it without needing extra mana. Also helps get the third sacrifice for Pursuit's lifelink trigger.

When earthbended with Badgermole Cub, you can return the Passage to the battlefield when you sacrifice it. This has several uses: makes turn 3 Passage less painful by giving access to extra mana, can be a chump blocker that sacrifices after blockers are declared, and allows Passage to be used as a sacrifice trigger on another turn.

General Strategy

Curve

Deck StatsDeck Stats

Badgermole Cub is what pushes the deck toward playing many two mana cards, because it allows you to cast an additional spell on turn 2.

Elf decks usually want to curve into a three mana play, but Badgermole Cub enables an entirely new pattern. The ideal start becomes mana dork into Cub with another two mana spell on turn 2. Gene Pollinator supports this line as well and gives the deck redundancy.

The Ideal Opening Sequence:

By the end of turn 3, we have Airships, a card advantage engine and a lot of mana. This hand also still functions through cub dying on turn 2, giving it resiliency.

These are the explosive starts that cub enables and are always snap keeps. The chances of this being your exact opening hand isn't very high, but there are a lot of adjacent hands that can be similarly powerful.

Beseech

Beseech Checklist

Beseech the Mirror gives this deck a ton of flexibility and is also the most skill-testing card in the deck. It opens you up to so many options, but it's important to carefully assess the game state and matchup to determine what the tutor target should be. Airships can be slow in several matchups, and sometimes there are imminent threats that must be dealt with and in those spots going for airship can be a huge mistake. It's more obvious when to beseech for cards out of the sideboard, but even maindeck cards can be very useful in different situations.

Here's a quick checklist for helping make better tutor decisions:

Need to answer a threat immediately?

Low on resources?

Pushing a proactive plan?

  • Diversifying threats, inevitability, resiliency, flying blockers
    Airship

Need multiple bodies to crew or block?

Need a hasty attacker?

More lifelink or counters?

Proper threat assessment and knowing when you can safely move into a proactive plan both come with matchup experience. Airships typically take several turns to become game-ending threats without creature support, so it’s important to account for it.

Beseech Loops

Beseeching for Beseech is a powerful tool for stacking sacrifice triggers with Obsessive Pursuit. In many games, there are spare tokens on the battlefield, and converting those into sacrifice triggers can both stabilize the board and apply meaningful pressure.

Before committing to a Beseech loop, it’s important to consider:

  • How many Beseech the Mirror remain in the deck

  • Whether sacrificing tokens with beseech is better than for cards or counters, epecially when you have extra mana to spare.

  • How many sacrifice triggers are actually required to reach a winning or stabilizing board state

Beseech loops can produce almost combo-like turns, especially with multiple pursuits.

Airships

Eight Copy Threshold

Reaching eight Airships in non-sweeper matchups is usually game winning. Even if the opponent has removal on their turn, you are rarely left defenseless since Airships can still crew each other in response.

On offense, avoid attacking with every Airship once you reach the threshold if you suspect removal. If the opponent removes one during combat, the rest will stop being creatures and you can lose the entire attack. Leaving some creatures or Airships untapped lets you crew in response and protects your combat step.

Playing Against Sweepers

Against control, the main risk is becoming vulnerable to sweepers once you cross the threshold. This is mostly managed through play patterns. Forcing the opponent to spend spot removal on Airships is still favorable, since they are trading real resources for threats that replace themselves.

If you suspect a sweeper, avoid sacrificing on your own turn. Staying below the threshold keeps your Airships safe while still applying pressure, since they will take over the game as long as you have creatures to crew. Instant speed removal can also be used to protect airships from sweepers, since you can kill one to drop below the threshold.

Ultima is a very punishing sweeper, so it's really important to preserve resources to not get completely blown out. The best approach is steady pressure that forces sweepers to be used early and for low value. After sideboarding, Duress helps by stripping sweepers from the opponent’s hand.

Game Play Sequencing

This deck offers a lot of interesting decisions and options. Beseech alone represents the option to play any card in the deck and is covered in the beseech section. Here are some other common decision points I come across that are fairly nuanced.

Turn 2: Obsessive Pursuit vs. Badgermole Cub

On turn 2, deciding whether to play Obsessive Pursuit or Badgermole Cub is very situational.

If you already have a mana dork in play, it’s almost always correct to play Cub first so that you can still deploy Pursuit afterward. If you don’t have a mana dork, the decision becomes more nuanced.

Playing Cub on turn 2 also means you can’t immediately make use of the extra mana from the animated land, so there’s no real mana advantage compared to playing it on turn 3. The main upside of playing Cub on turn 2 is that it gives you an attacker for the following turn and access to four mana on turn 3.

You should also consider what the opponent is representing with open mana. If they’re likely to have removal, leading with Pursuit can play around it and potentially waste their mana. Conversely, if you think the opponent is holding a counterspell like Annul or Spell Pierce, Cub is usually the better play.

Finally, think about what your hand needs. If the rest of your hand is anemic, playing Pursuit first can be correct so that you have an extra Clue to crack for card advantage.

Turn 1: Llanowar Elves vs. Gene Pollinator

There are a few important considerations. Gene Pollinator and Llanowar Elves are functionally equivalent as long as you plan to play a two-drop on turn two.

Llanowar Elves should be played first when you want to curve directly into Sentinel of the Nameless City.

Another key factor is access to black mana. Since Llanowar Elves only produces green, Gene Pollinator is often the better lead when your mana base cannot produce black on turn two.

Removal also affects sequencing. If you suspect early interaction and do not have another permanent to tap with Pollinator, leading with it can be correct so it acts as a removal magnet and protects Llanowar Elves. Conversely, if you expect to need Pollinator later as Beseech fodder, the opposite sequencing may be preferable.

Matchup Plans

A lot of matchups with this deck become better post-sideboard, since this deck has really good access to sideboard silver bullets with Beseech. This deck can be very flexible on it's cards, although it does need to maintain some level of synergy to keep beseech active as often as possible.

It's important to identify the wincon and who's the beatdown, in the matchup. Even though Airships present an inevitable army, it still can't overcome combos or direct life loss. This changes the texture of each matchup and what the goals are for your top end. In a matchup that has a hard time dealing with airships, you can just sitback and wait for the inevitability to hit, but in some other matchups you have to be the beat down.

Simic Ouroboroid

This is an explosive ramp deck that’s very difficult to keep under control without early interaction. Ouroboroid in particular is extremely hard to beat if it goes unanswered, and there are games where failing to find removal quickly can end the game before you ever stabilize.

Postboard, the deck gains access to sweepers which gives you a way to completely regain tempo. Prioritize hands that can interact early or cleanly set up a sweeper turn.

Sideboard In (5)

Day of Black Sun
+2Day of Black Sun
Day of Judgment
+1Day of Judgment
Intimidation Tactics
+2Intimidation Tactics

Sideboard Out (5)

Sentinel of the Nameless City
-2Sentinel of the Nameless City

Not as good to play to the board

Phoenix Fleet Airship
-1Phoenix Fleet Airship
Brave the Wilds
-1Brave the Wilds
Urgent Necropsy
-1Urgent Necropsy

Izzet Lessons

This deck has a very powerful win condition in Monument to Endurance, but the real engine of the deck is Artist's Talent. Talent is what lets the deck churn through cards, stock the graveyard, and combo with monument effectively. Without Talent, Monument is much less threatening, since the deck has relatively few natural ways to trigger it consistently.

Because of this, removing Talent is one of the highest priorities in the matchup, especially once it reaches level 2. A lot of the deck’s power comes from Monument and Talent being difficult to interact with, which is why effects like Urgent Necropsy and Wear Down are so important. Being able to tutor for these answers with Beseech the Mirror often becomes its primary role in the matchup, as the Airship plan can be too slow when facing an active Monument–Talent engine.

All lessons decks play a very high density of removal, which makes it difficult to stick creatures and keep them in play. This is where Airship is still important, as it's resilience to removal allows you to pressure the opponent and take the focus off the creatures that crew it.

Land Creatures

A plan I've had success with against Izzet in general is leaning into land creatures alongside Pursuit to create a large lifelink attacker. This takes advantage of the fact that Boomerang Basics can't bounce lands.

This requires some setup, but if you can grow a land creature quickly, or use graveyard hate to stay out of Combustion Technique range, this can completely put you out of range of ever dying to monument.

Earthbending a Restless Cottage is also very effective at keeping the lesson count in graveyards under control.

Sideboard In (7)

Duress
+3Duress
Ghost Vacuum
+1Ghost Vacuum
Dauntless Scrapbot
+1Dauntless Scrapbot
Wear Down
+2Wear Down

Sideboard Out (7)

Bitter Triumph
-1Bitter Triumph

Not many creatures in the deck

Tragic Trajectory
-2Tragic Trajectory
Llanowar Elves
-2Llanowar Elves

Less targets for red sweepers

Sentinel of the Nameless City
-1Sentinel of the Nameless City

Replace with Dauntless Scrapbot

Phoenix Fleet Airship
-1Phoenix Fleet Airship

Izzet Prowess

This deck is very value-oriented, leveraging bounce and blink effects to repeatedly extract value from enter-the-battlefield triggers. It’s excellent at trading one-for-one and generally plays out like a control deck.

The primary plan in this matchup is to lean heavily on Airship. The opponent has a hard time removing it and lacks a true board wipe that can effectively answer it. The early game can play out differently depending on whether the opponent’s opening hand is more aggressive or more interaction-heavy, but Airship remains the centerpiece of the plan regardless.

Ral, Crackling Wit is the scariest card in the deck. If Ral ever ultimates, the game is almost impossible to win. The opponent often has plenty of chump blockers, and Ral’s high loyalty makes it difficult to pressure through combat alone. Because of this, it’s important to prioritize answers like Bitter Triumph or Urgent Necropsy to ensure Ral never gets the chance.

Sideboard In (5)

Duress
+3Duress
Day of Black Sun
+2Day of Black Sun

Token Threats

Sideboard Out (5)

Llanowar Elves
-2Llanowar Elves
Tragic Trajectory
-2Tragic Trajectory
The Witch's Vanity
-1The Witch's Vanity

Izzet Looting

Izzet Looting is an aggressive deck that combines strong card advantage with highly statted creatures. Removal is very important in this matchup, as threats like Fear of Missing Out and Duelist of the Mind can represent a large amount of damage if left unchecked.

The primary plan here is to lean heavily on Airship. It’s even stronger in this matchup, since most of the opponent’s creatures line up poorly against 4/4 blockers. Airships can often completely stonewall the board until they reach eight copies, at which point the game is effectively over.

The scariest card in the opponent’s deck is Frostcliff Siege, and it needs to be respected. Left unchecked, it can enable explosive turns out of nowhere and swing games very quickly.

Sideboard In (6)

Duress
+4Duress
Day of Black Sun
+2Day of Black Sun

most threats are <=2 mana value

Sideboard Out (6)

Tragic Trajectory
-2Tragic Trajectory

3+ toughness creatures

Llanowar Elves
-2Llanowar Elves
Bitter Triumph
-1Bitter Triumph
Ruinous Waterbending
-1Ruinous Waterbending

Jeskai Control

This deck looks to control the early game and eventually scale into Jeskai Revelation, which is a very powerful spell and can be difficult to beat once it resolves.

The single most important card in this matchup is Obsessive Pursuit. It provides the card draw needed to keep up through repeated board wipes and enables you to play a longer, grindier game.

Your primary game plan is to apply steady pressure while avoiding overextension. Airships are the backbone of this plan. They are immune to Day of Judgment, which makes it risky for the opponent to tap out, since any creature in your hand can immediately turn Airships into meaningful pressure.

There is an important subgame around Airship count. The opponent wants you to reach eight Airships so they can cleanly reset the board with a sweeper. You should actively try to pressure them into using spot removal on Airships instead. This forces the opponent to trade down on resources, as they are spending removal on a threat that continually replaces itself.

Sideboard In (8)

Duress
+4Duress
Dauntless Scrapbot
+1Dauntless Scrapbot
Cruelclaw's Heist
+1Cruelclaw's Heist
The End
+1The End
Intimidation Tactics
+1Intimidation Tactics

Sideboard Out (8)

The Witch's Vanity
-2The Witch's Vanity
Tragic Trajectory
-4Tragic Trajectory
Urgent Necropsy
-1Urgent Necropsy
Ruinous Waterbending
-1Ruinous Waterbending

The current version of control plays almost entirely from the hand, which means removal is mostly useless. Hand disruption is key to playing around the opponent's answers.

Azorius/Esper Synthesizer

Synthesizer decks can be very scary without early disruption. United Battlefront and Repurposing Bay give the deck a lot of redundancy, and game 1 you don’t have much interaction to break that up, so the matchup often turns into a straight race.

Airships are the primary wincon in the matchup. Airships are immune to sweepers that synthesizer decks rely on, Split Up and Pinnacle Starcage. If you’re able to get to eight Airships, the game is usually over, so prioritizing lines that enable and protect that plan is key.

Postboard, the matchup improves significantly. Access to hand disruption and Wear Down lets you slow the opponent down and pick apart their setup, which makes the beatdown plan much more effective and gives you real control over the pace of the game.

Sideboard In (9)

Day of Black Sun
+1Day of Black Sun
Duress
+4Duress
Intimidation Tactics
+2Intimidation Tactics
Wear Down
+2Wear Down

Sideboard Out (9)

Tragic Trajectory
-4Tragic Trajectory
Bitter Triumph
-1Bitter Triumph
The Witch's Vanity
-2The Witch's Vanity
Ruinous Waterbending
-1Ruinous Waterbending
Brave the Wilds
-1Brave the Wilds

Red Aggro

The non-Leyline Mono-Red matchup is very favorable, largely because of the lifegain potential built into the deck. Obsessive Pursuit is especially powerful here, although you still need to be mindful of cards like Sunspine Lynx, which can occasionally punish overreliance on lifegain.

The core game plan is to set up Pursuit alongside a creature while disrupting the opponent’s early pressure. Mono-Red struggles to answer creatures with five or more toughness, so prioritizing lines that grow creatures past that threshold is key. Once you’re able to loop Beseech the Mirror and assemble a large lifelinking attacker, the game is effectively locked up, as the opponent has no realistic way to punch through.

Even without Pursuit, the plan remains similar. Focus on deploying high-toughness creatures and stabilizing the board. Sentinel of the Nameless City is particularly strong in this matchup, as it cleanly outstats most of Mono-Red’s threats and vigilance allows it to both attack and defend efficiently.

Sideboard In (5)

Intimidation Tactics
+2Intimidation Tactics
Day of Judgment
+1Day of Judgment
Day of Black Sun
+2Day of Black Sun

Sideboard Out (5)

Llanowar Elves
-2Llanowar Elves
Obsessive Pursuit
-1Obsessive Pursuit
Phoenix Fleet Airship
-1Phoenix Fleet Airship
Urgent Necropsy
-1Urgent Necropsy

Landfall

This deck is a very grindy deck that also has a oneshot combo with Mightform Harmonizer. It's important to respect the opponent's ability to oneshot you, but also advancing your board state.

The opponent's deck can be clunky especially in the early turns due to fetch lands, so it's important to take advantage of that.

Ghost Vacuum is really important in this matchup. Aside from exiling fetchlands and Esper Origins, you can exile earthbent lands in response to the return to battlefield trigger to get rid of them permanently.

Sideboard In (6)

Intimidation Tactics
+2Intimidation Tactics
Ghost Vacuum
+1Ghost Vacuum
Day of Judgment
+1Day of Judgment
The End
+1The End
Wear Down
+1Wear Down

Sideboard Out (6)

Sentinel of the Nameless City
-2Sentinel of the Nameless City
The Witch's Vanity
-1The Witch's Vanity
Ruinous Waterbending
-1Ruinous Waterbending
Brave the Wilds
-1Brave the Wilds
Phoenix Fleet Airship
-1Phoenix Fleet Airship

Gruul Delirium

This matchup is similar to red aggro, except the deck has a lot more explosive potential with Violent Urge. Disrupting the graveyard is really powerful against this version, since it's way more dependent on the graveyard. Urgent Necropsy is also a standout here, since it can kill multiple creatures due to the secondary typings.

Sideboard In (7)

Day of Judgment
+1Day of Judgment
Day of Black Sun
+2Day of Black Sun
Wear Down
+2Wear Down
Ghost Vacuum
+1Ghost Vacuum
Dauntless Scrapbot
+1Dauntless Scrapbot

Sideboard Out (7)

Obsessive Pursuit
-1Obsessive Pursuit
Tragic Trajectory
-3Tragic Trajectory
Phoenix Fleet Airship
-1Phoenix Fleet Airship
Bitter Triumph
-1Bitter Triumph
Ruinous Waterbending
-1Ruinous Waterbending

Simic Kona

This matchup is very hard to interact with game 1, since there are only 2 instant speed removal spells in the deck. The plan is just to put up as much pressure as possible and hope the opponent doesn't have it. If you have Bitter Triumph, it's worth keeping it up past turn 4.

Postboard hand-hate and Ancient Vendetta can make the matchup much easier.

Sideboard In (7)

Duress
+4Duress
Intimidation Tactics
+2Intimidation Tactics
The End
+1The End

Sideboard Out (7)

Tragic Trajectory
-4Tragic Trajectory
The Witch's Vanity
-2The Witch's Vanity
Urgent Necropsy
-1Urgent Necropsy

Golgari Roots

This deck trades the explosiveness of green aggro decks in favor of a very grindy plan. This makes it an even better matchup for us since it's slower and airships can just fly over.

Sideboard In (6)

Dauntless Scrapbot
+1Dauntless Scrapbot
Wear Down
+2Wear Down
Day of Black Sun
+2Day of Black Sun
Day of Judgment
+1Day of Judgment

Sideboard Out (6)

Bitter Triumph
-2Bitter Triumph
Elegy Acolyte
-1Elegy Acolyte
Llanowar Elves
-1Llanowar Elves
Sentinel of the Nameless City
-1Sentinel of the Nameless City
Tragic Trajectory
-1Tragic Trajectory

Bant Airbending

Game 1 can be somewhat difficult, but the deck’s access to creature removal keeps the matchup manageable. The primary plan is straightforward beatdown, since the opponent needs to assemble multiple pieces for their game plan to function. Disrupting their creatures and applying pressure is usually enough to stay ahead.

Postboard, the matchup becomes very favorable. The opponent is almost completely shut down by Torpor Orb, which invalidates a large portion of their deck. The main thing to be mindful of is removal for Torpor Orb, so don’t rely on it as your only way to interact if you can help it.

Another important card to watch out for is Aven Interrupter. It makes Beseech the Mirror much worse by taxing bargained Beseeches.

Sideboard In (5)

The End
+1The End
Day of Judgment
+1Day of Judgment
Intimidation Tactics
+2Intimidation Tactics
Wear Down
+1Wear Down

Sideboard Out (5)

Phoenix Fleet Airship
-1Phoenix Fleet Airship
Tragic Trajectory
-2Tragic Trajectory
The Witch's Vanity
-2The Witch's Vanity

Sultai Reanimator

Game 1 is extremely difficult, there is not much interaction in the maindeck to affect the opponent's Bringer combo and no effective ways to recover from it. All you can do is try to be as aggressive as possible while hoping the opponent doesn't have it, which can work. Earthbending Restless Cottage is one of the best things you can do in this matchup, since it can exile cards from the opponents graveyard with the attack trigger. This makes turn one cottage into cub one of the best starts in this matchup.

Postboard graveyard hate makes the opponent have a really tough time advancing their gameplan. It's still about beatdown mainly, but airships can also be really powerful in just ending the game as long as you can prevent bringer.

Sideboard In (6)

Ghost Vacuum
+1Ghost Vacuum
Dauntless Scrapbot
+1Dauntless Scrapbot
Day of Judgment
+1Day of Judgment

Deals with combo if opponent doesn't have Terror of the Peaks

Intimidation Tactics
+3Intimidation Tactics

Sideboard Out (6)

Tragic Trajectory
-4Tragic Trajectory
The Witch's Vanity
-1The Witch's Vanity
Urgent Necropsy
-1Urgent Necropsy

Dimir Kaito

This matchup can be very hard, and skill testing. You have to try and predict what the opponent has, to try and stay ahead. The lack of instant speed removal makes cards like Enduring Curiosity and Kaito, Bane of Nightmares hard to prevent from getting value.

You have to be very careful with badgermole cub in this matchup. If the opponent stuns the land, they can pretty much timewalk you. You have to try your best to play around this by sequencing other spells first. You can also use cub on a passage to get guaranteed value and not have it be a liability.

Hand hate is so important in this matchup, since it gives you so much information on what to play around. Also sniping a curiosity is extremely powerful, since it's hard to get rid of it completely. Conditional counterspells like annul and phantom interference can be left to rot in the opponent's hand with good information.

Airships are really good in this matchup, and if you're able to establish it early can be game winning.

Sideboard In (4)

Intimidation Tactics
+3Intimidation Tactics
Duress
+1Duress

Sideboard Out (4)

Urgent Necropsy
-1Urgent Necropsy
The Witch's Vanity
-2The Witch's Vanity
Badgermole Cub
-1Badgermole Cub

Bad into Floodpits

Mulligan Guide

This deck wants to curve out and hit a land drop every turn. It scales extremely well with mana, as Obsessive Pursuit both provides card draw and converts excess mana into board presence by growing creatures.

The deck also mulligans well, so going to six to find a functional hand is often correct. A slightly smaller hand that curves out cleanly is usually far stronger than a clunky seven, as Obsessive Pursuit is often able to catch up on card advantage.

The ideal opening hand contains a mana dork, Badgermole Cub, Obsessive Pursuit, and Beseech the Mirror. This represents the deck’s strongest proactive curve, generating an early mana advantage while setting up card draw and inevitability. That said, not every keep needs a mana dork; what matters most is having early plays that allow you to curve out and apply pressure.

Guidelines

These are general rules and can shift slightly depending on the matchup. In some cases, keeping a weaker hand with a relevant silver bullet can still be correct.

  • Don’t keep one-land hands, even with mana dorks. Missing an early land drop is disastrous, and mana dorks are very vulnerable to removal.

  • Don’t keep hands that don’t do anything. You’re looking for a reasonable mix of lands and spells that actually advance your game plan.

  • Don’t keep hands with only mana dorks. Early ramp without payoffs often leads to stalled hands that don’t apply pressure.

  • Most hands with Pursuit are keeps. It’s one of the best cards to see early, as it provides the card advantage needed to find missing pieces.

Avoid hands without a one- or two-mana play. These hands are usually too slow to keep up with strong openings from other decks in the format.

Weaknesses

Clarion Conqueror can completely shut down the deck. It turns off Clue sacrifices, mana from dorks and earthbent lands, and even crewing Airships. Because of this, having access to removal for it is extremely important. Hitting land drops and sequencing Badgermole Cub in a way that minimizes the impact of a Conqueror is crucial.

Maelstrom Pulse can also be very punishing if you are not prepared for it, as it cleanly invalidates the Airship plan. While it does not shut the deck down entirely, it can be highly disruptive and often forces a pivot in how the game is approached.

Ultima is another card to keep in mind. It can destroy all Airships at once and prevent lands animated by Badgermole Cub from returning. In these scenarios, Obsessive Pursuit is the primary way to grind back into the game.

The deck is not particularly fast at applying pressure, which is why it can struggle in game one against combo strategies. Post-sideboard, Beseeching for silver bullets helps mitigate this weakness significantly.

Tempo decks can also be challenging, largely because much of the deck’s interaction is sorcery-speed. Obsessive Pursuit is harder to leverage effectively in these matchups, as opponents can often interact on your turn and remove the creature that you put counters onto. Hand disruption is so important in these matchups as it gives you information and forces the opponent's hand before the combat step.

Gameplay Videos